点击右上角
微信好友
朋友圈

请使用浏览器分享功能进行分享

氧对生物的生存、繁殖与分布具有重要影响。生物的特异性血氧传递系统为实现其同环境之间的氧交互提供了保障。血氧系统的复杂性体现了生物在生理调节上的多样性,也反映了该物种对不同氧环境的适应能力差异。已有研究表明,生物能够通过不同层次的生理水平调节来适应环境氧浓度的变化,但基于自然选择压力下的遗传水平改变才是适应长期低氧的有效途径。高原环境是天然的低氧实验室,对高原陆生生物的研究表明血氧系统的特异性为其适应低氧环境提供了保障。然而,作为对环境氧浓度更敏感的水生生物而言,相关研究相对局限。
为探究水生生物是否从遗传水平上对高原环境表现出特殊的适应进化模式,中国科学院水生生物研究所鱼类系统学与生物地理学实验室对青藏高原特有鱼类的特殊的血氧系统及其进化,开展了深入研究。相关研究成果以Hb adaptation to hypoxia in high-altitude fishes: Fresh evidence from schizothoracinae fishes in the Qinghai-Tibetan Plateau为题,在线发表在International Journal of Biological Macromolecules上。
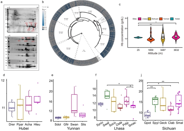
青藏高原特有鱼类——裂腹鱼类,包含11个属超过100个种,广泛分布于青藏高原及其周边地区。目前,裂腹鱼类的系统进化关系存在争议,但不同的研究认为其进化过程跟青藏高原的隆升密切相关,且其已适应高原的特殊水体环境。此外,裂腹鱼类的多倍体特性也为其适应高原环境奠定了基础。科研人员收集了分属于10个属,50个种的244尾性成熟裂腹鱼的样本和22个属,37个种的105尾近缘低海拔鱼类。研究人员测量了处于不同海拔高度鱼类的血红蛋白浓度,发现血红蛋白浓度并非随海拔高度的提升表现出线性增加,而更可能表现出种间差异。这说明在体内通过不断地提升血红蛋白浓度来适应低氧环境可能并非是有效途径。通过转录组测序、荧光定量PCR和双向电泳等技术手段,研究揭示了裂腹鱼类在血红蛋白基因的组成(不同物种共表达3-5 hbα和5-6 hbβ基因)和血红蛋白亚型(不同物种共表达5种不同的血红蛋白亚型)表达上的多样性。复杂的血红蛋白模式为裂腹鱼类适应高原水体环境提供了可能。研究通过选择压力分析和蛋白模型的构建,揭示了裂腹鱼类共表达的不同类型的血红蛋白基因在进化过程中均受到不同程度的自然选择,造成了不同亚型的血红蛋白在功能上表现出一定差异。基于血红蛋白功能(亲氧能力)上的进化改变,或促进了裂腹鱼类对青藏高原水体环境的特殊适应。
研究工作得到国家自然科学基金重大研究计划、中科院战略性先导科技专项(B类)、水生所等的支持。

裂腹鱼类血红蛋白及其基因的表达。a、双向电泳检测7种裂腹鱼的血红蛋白亚型组成;b、转录组数据展示裂腹鱼类的血红蛋白基因的表达模式;c-j、裂腹鱼类不同群体间的血红蛋白浓度差异
