点击右上角
微信好友
朋友圈

请使用浏览器分享功能进行分享

近日,北京林业大学/北京农业职业学院张德强教授团队在Plant Physiology上在线发表了研究论文,首次利用3D成像、全基因组关联分析(GWAS)、单细胞转录组与分子生物学等多学科交叉技术手段,开发了林木根系表型组学分析体系,解析了杨树根系构型的遗传基础,鉴定出调控杨树根系构型的关键基因PsiSKP2B。该成果系统阐明了林木根系发育的遗传调控机制,为林木形态建成、环境适应性与抗逆机制等研究提供了科学理论指导。
根系作为吸收树木水分与营养元素、维持形态结构稳定性的重要器官,其构型特征直接影响植物生长发育、抗逆能力与形态建成。然而,林木具有多年生、植株高大、根系结构复杂等生物学特点,同时由于根系埋藏于地下,表型获取困难,其遗传调控机制在林木中长期以来研究不足,根系表型的高通量无损数字化获取仍存在技术瓶颈,导致木本植物根系构型的遗传基础研究进展缓慢。
为此,张德强团队依托小叶杨种质资源群体,整合3D成像技术与图像分割算法,开发了林木根系表型组学分析体系,系统分析了小叶杨种质资源群体根系表型特征,构建了包含96个微观性状的根系表型数据集。利用全基因组关联分析(GWAS)方法,揭示了小叶杨根系构型的遗传基础,鉴定了72个影响根系构型的关键基因,主要涉及细胞分裂、侧根形成、分生组织发育以及激素信号传导等生物学过程。特别是发现了编码F-box泛素连接酶基因PsiSKP2B与6个根系性状存在显著关联,表明其在杨树根系发育过程中的潜在重要功能价值。

根系表型数据采集的工作流程
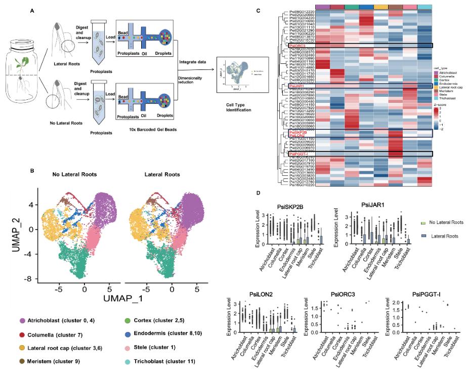
科研团队进一步利用单细胞转录组测序,成功注释了杨树根系的8种主要细胞类型,包括非成毛体细胞、中柱细胞、皮层细胞、侧根冠细胞、中央根冠细胞、内皮层细胞、分生细胞和成毛体细胞,构建了首个杨树根系单细胞转录图谱。发现上述72个根系发育候选基因呈现出细胞特异性表达模式。其中,PsiSKP2B在分生细胞与侧根冠细胞中具有较高表达水平,该空间表达特征有效支撑了GWAS研究结果,为在单细胞分辨率下揭示PsiSKP2B的遗传调控机制提供了细胞学证据。

杨树侧根的聚类注释
为揭示PsiSKP2B调控根系发育等分子作用机制,科研团队构建了PsiSKP2B的杨树遗传转化株系,发现PsiSKP2B是杨树侧根发育等正向调控因子。联合利用共表达网络分析以及酵母双杂交、蛋白免疫共沉淀、泛素化等分子生物学实验,发现PsiSKP2B能够提高根系生长素含量,泛素化降解PsiZHD9与PsiWOX4蛋白,正向调控杨树侧根发育。
据介绍,研究首次在木本植物中构建了从表型到基因、从组织到细胞的多层次调控框架,为今后林木根系遗传改良、植株形态建成、抗旱耐盐品种选育提供了新靶点与技术支撑。

PsiSKP2B调控侧根发育的分子机制
北京林业大学/北京农业职业学院张德强教授为本文通讯作者,博士研究生李晶晶和北京林业大学薄文浩副教授为论文共同第一作者。北京林业大学宋跃朋教授、澳大利亚CSIRO柳青研究员以及加拿大UBC Yousry A. El-Kassaby教授参与指导该研究。(蔡琳)
