点击右上角
微信好友
朋友圈

请使用浏览器分享功能进行分享

近日,北京林业大学/北京农业职业学院张德强教授团队破译了重要药用植物山茱萸高质量基因组,首次完整揭示了其药用活性成分马钱苷的生物合成路径与进化机制,不仅为山茱萸的药用开发提供了重要理论基石,也为马钱苷的生物合成与高效生产提供了思路。相关研究成果发表在《园艺研究》(Horticulture Research)上。
山茱萸是山茱萸科山茱萸属植物,广泛应用于“六味地黄丸”等经典方剂中,具有滋补肝肾、涩精固脱等功效。其药用价值主要来源于环烯醚萜类成分,尤其是马钱苷,已被现代药理学证实具有显著的抗肿瘤、降血糖和肾脏保护作用。然而,受制于高质量基因组缺乏,相关候选基因的筛选及马钱苷生物合成通路的进化研究鲜有报道,严重制约了其工业化生产与应用。
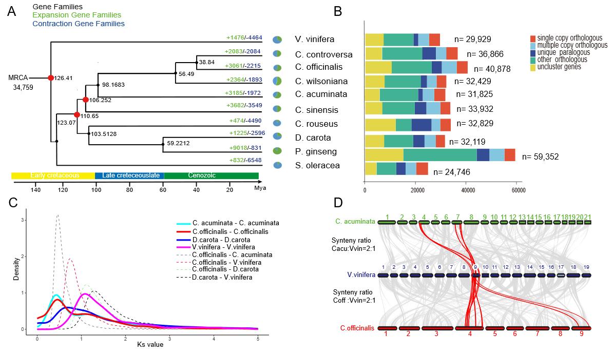
为破解这一难题,团队采用多方法整合策略,联合二代与三代测序技术,并结合Hi-C技术和BioNano光学图谱技术,成功组装了山茱萸染色体水平的高质量参考基因组(2n = 18),其基因组大小为2.96 Gb,N50长度达297.71 Mb,重复序列占比达75.04%,共注释到了41911个蛋白编码基因。

山茱萸的基因组特征
比较基因组进化分析显示,在山茱萸物种形成与演化过程中分别有 3061 个和2215 个基因家族发生了扩张与收缩。其中,NAC转录因子家族与萜烯合酶(TPS)基因家族的扩张,是山茱萸适应复杂多变环境的主要驱动因素。进一步研究发现,山茱萸在与鹃形目植物(如茶树)分化后,约在 6700 万年前经历了一次独立的全基因组复制事件,进化过程中基因组转座子扩张与转座元件DNA甲基化水平降低,共同驱动了山茱萸基因组与染色体结构的快速演变。

山茱萸基因组的系统演化分析
在此基础上,团队鉴定了山茱萸特有的马钱苷合成通路关键基因簇,包含了马钱子酸O-甲基转移酶(LAMT)和7-脱氧葡萄糖酸7-羟化酶(7-DLH)等关键合酶基因。分子动力学模拟与酶动力学分析表明,与近缘物种相比,山茱萸LAMT 酶能够优先催化马钱苷酸的 C-9 位羟基化反应,显著增强了马钱苷酸向马钱苷的催化活性。特别是,团队将山茱萸LAMT基因及其上游调控因子导入本氏烟草,成功实现了马钱苷衍生物的从头生物合成。

CoLAMT及其变体的结构与催化特性分析
北京林业大学/北京农业职业学院张德强教授为本论文的通讯作者,博士研究生张翔和谢剑波教授为论文共同第一作者。澳大利亚CSIRO的柳青教授以及团队吴家东博士等研究生参与该研究工作。(蔡琳)
